Основы подземелья
Принципы подземелья
- Назначение: Подумайте о первоначальном назначении подземелья, а также о том, для чего его используют сейчас. Раскройте историю подземелья с помощью подсказок о его первоначальных обитателях и их целях. Иногда у подземелья может быть несколько назначений, и они могут конфликтовать друг с другом, создавая напряженность среди его обитателей.
- Уровни: Хотя они должны иметь смысл как часть конструкции и назначения подземелья, уровни также должны представлять увеличивающуюся опасность. На каждом уровне старайтесь заставить игроков сопоставлять риск дальнейшего исследования с получением потенциальной награды.
- Планировка: Создайте несколько входов и выходов, предложите несколько путей, спроектируйте узкие места и предусмотрите укрытия. Добавьте содержательную и очевидную информацию о входах и выходах из помещений.
- Вертикальность: Используйте высокие помещения, конструкции, по которым можно взбираться, и проходы, позволяющие передвигаться вокруг и поверх препятствий.
- Секретные области: Добавьте скрытые зоны, включая как минимум одну такую, которую, скорее всего, не найдут, но которая все же стоит того, чтобы ее искали. Старайтесь не скрывать важную информацию в потайных комнатах.
- Комнаты: Делайте формы, размеры и функции помещений более разнообразными. Используйте архитектурные мотивы, чтобы соединить комнаты и дать представление о том, что ждет впереди. Описание комнат должно запоминаться и быть легким для отображения на карте.
- Сокровища: Предусматривайте множество сокровищ, помимо простого золота, такие как знания, союзники, товары для торговли и артефакты. Добавляйте к сокровищам нарративные элементы, чтобы увеличить их ценность, выходящую за рамки денежной.
- Испытания: Позвольте персонажам управлять сюжетом, придумывая испытания без предписанных исходов. Создайте ощущение опасности. Но помните, препятствия не должны казаться непреодолимыми. Чрезмерно опасные места и существа должны быть очевидны. Создайте ситуации, которые можно преодолеть с использованием критического мышления и решения проблем, а не только насилием. Помните, монстры и остальные препятствия — это еще один способ рассказать историю подземелья.
- Персонажи Смотрителя: Добавьте интересных персонажей Смотрителя(ПС) с их собственными целями и повестками. Эти персонажи могут захотеть остаться в подземелье; возможно, оно им даже понравится! Персонажи Смотрителя и монстры должны общаться с ПИ даже во время боя. Пусть они угрожают, предлагают компромиссы или пытаются убедить ПИ, если это возможно. Каждый персонаж чего-то хочет, и у него есть предел того, что он готов сделать для достижения своей цели.
- Фракции: Фракции должны взаимодействовать как с персонажами, так и друг с другом, действуя самостоятельно, независимо от действий персонажа. Создайте для них иерархию и разногласия, которыми можно воспользоваться.
- Головоломки: Создавайте головоломки с четкими, выполнимыми целями. Они должны усиливать тематику подземелья и опираться на его историю. Сделайте задачу головоломки очевидной, но не столь очевидным должно быть ее решение. Допускайте множество решений, и игроки смогут решать головоломки, используя интеллект и критическое мышление, а не только специальные способности или инструменты. Создайте встроенные подсказки, указывающие на происхождение головоломки и то, что последует после ее решения.
- Карта подземелья: Поместите скучные или повторяющиеся элементы (выходы, формы комнат и т.д.) на карту, а не в описание комнаты. Очевидные выходы должны быть описаны ясным, внятным языком. Пронумеруйте комнаты, чтобы избежать путаницы при сверке с картой.
- Проработка комнаты: Выделите наиболее важные аспекты комнаты (например, очевидные угрозы или персонажей Смотрителя). Опишите элементы, которые помогают группе сориентироваться в окружающей обстановке. Будьте конкретны, но избегайте описания того, что должны чувствовать персонажи. Описывайте только то, что происходит в данный момент. Если здесь и есть какая-то история, то персонажи откроют ее для себя в процессе игры. Придумайте название для каждой комнаты!
- Таблицы встреч: Создайте случайные события, которые помогут оживить подземелье, сделав исследование напряженным и непредсказуемым. Персонажи в любой момент могут столкнуться с бродячими монстрами, фракциями, персонажами Смотрителя или признаками приближающейся угрозы. Предоставляйте трудности, моменты передышки или возможности для ролевой игры.
Создание подземелья
Необходимые материалы
- Лист бумаги и блокнот. А4 — подойдет.
- Карандаши и ластики.
- По крайней мере один к6 и один к20, но в идеале иметь 6к6 и 2к20
В дальнейшем мы будем называть этот лист бумаги картой подземелья. Как и в случае с любым другим правилом, если вам не нравится результат таблицы, бросьте кость еще раз или выберите на свой вкус!
Следуйте этой процедуре для любых мест интереса подземелья в вашем сеттинге. Обратитесь к результатам, полученным ранее в таблице типа подземелья, сверившись с вашей картой. Какой образ сразу приходит на ум? Где расположено подземелье? Как выглядит вход в подземелье? Не волнуйтесь, если пока что вы не можете ответить на эти вопросы. К концу этого процесса у вас должно получиться.
Общие принципы
- Опишите первоначальное назначение подземелья, его создание и разрушение.
- Опишите персонажей Смотрителя и фракции подземелья, включая их уникальные черты и повестки.
- Доработайте тематику подземелья.
- Создайте карту подземелья.
- Наполните комнаты подземелья.
История
Кто построил подземелье? Для чего оно изначально использовалось? Возможно, когда-то это была великая кузница, способная создавать самое мощное оружие в мире. А может, когда-то это было место захоронения древних королей, чьи души были связаны с землями, которыми они когда-то правили. Бросьте кости по таблицам ниже, отмечая результаты в своем блокноте, не забывая о следующих вопросах:
«“Что это за подземелье и что делает его необычным?»
«Почему подземелье было построено, как оно было построено и что стало причиной его разрушения?»
Назначение
Бросьте 1к20 для каждого столбца и объедините результаты.
| к20 | Изначальное применение | Построено |
| 1 | Проведение древних обрядов | Падшим героем |
| 2 | Библиотека тайных знаний | Фанатичным культом |
| 3 | Астральный рынок | Забытой империей |
| 4 | Создание звероподобных существ | Давно умершим поэтом |
| 5 | Место размножения | Воинствующим орденом |
| 6 | Место захоронения | Знаменитым алхимиком |
| 7 | Небесные наблюдения | Королевской династией |
| 8 | Тайные эксперименты | Тайным обществом |
| 9 | Запретные свидания | Тираническим правителем |
| 10 | Кузница великого оружия | Воинственным племенем |
| 11 | Укрытие | Богатым отшельником |
| 12 | Неприступное хранилище | Отчаянными мятежниками |
| 13 | Вторжение снов | Алхимиками-еретиками |
| 14 | Изолированное убежище | Монахами-еретиками |
| 15 | Военный аванпост | Безнравственными колдунами |
| 16 | Обсерватория | Извращенными астрологами |
| 17 | Место паломничества | Криминальными семьями |
| 18 | Защита редких артефактов | Богатыми торговцами |
| 19 | Тайное место для встреч | Паломниками Мертвого Бога |
| 20 | Сокровищница | Учеными-изгоями |
Строительство
Бросьте 1к20 для каждого столбца и объедините результаты.
| к20 | Вход | Структура |
| 1 | В логове существа | Кость |
| 2 | Во сне | Коралл |
| 3 | В огромном дереве | Кристалл |
| 4 | В колодце | Земля |
| 5 | В огромной могиле | Эфемерная материя |
| 6 | За водопадом | Плоть |
| 7 | Между менгирами | Парящие платформы |
| 8 | В пещере | Грибы |
| 9 | В центре лабиринта | Стекло |
| 10 | Дверь в скале | Лед |
| 11 | В полой статуе | Живые растения |
| 12 | За иллюзорной стеной | Мрамор |
| 13 | В штольне | Металл |
| 14 | Посреди зыбучих песков | Обсидиан |
| 15 | Луч света, устремленный в небо | Окаменелое дерево |
| 16 | Путь из звездного света | Песок |
| 17 | В картине | Теневая материя |
| 18 | Под мостом | Камень |
| 19 | Подводный туннель | Паутина |
| 20 | Через завесу тумана | Древесина |
Разрушение
Бросьте 1к20 для каждого столбца и объедините результаты.
| к20 | Состояние | Причина |
| 1 | Мертвое | Алхимическая катастрофа |
| 2 | Рушащееся | Древнее проклятие |
| 3 | Проклятое | Катастрофический потоп |
| 4 | Оскверненное | Гражданская война |
| 5 | Поглощенное | Соперничающие ритуалы |
| 6 | Перемещенное | Поглощено зверем |
| 7 | Разделенное | Эпидемия |
| 8 | Замерзшее | Гедонизм |
| 9 | Населенное призраками | Вторжение |
| 10 | Зараженное | Долгосрочная запущенность |
| 11 | Заросший | Неудачное применение магии |
| 12 | Перенаселенное | Магическая печать |
| 13 | Окаменевшее | Стихийное бедствие |
| 14 | Разграбленное | Естественная эрозия |
| 15 | Отравленное | Сокрытие |
| 16 | Выжженное | Захват чудовищами |
| 17 | Окутанное туманом | Внезапное изменение климата |
| 18 | Затопленное | Перемещено в другое измерение |
| 19 | Бесконечное | Обращено в камень |
| 20 | Искаженное | Неуправляемые духи |
Обитатели подземелья
В большинстве подземелий обитают существа, которые считают их своим домом. Следующая таблица может быть использована для описания поведения конкретного или сразу всех разумных существ в подземелье. Бросьте кости по таблице особенностей, записывая результаты в свой блокнот.
В каждом подземелье должен быть хотя бы один персонаж Смотрителя, который выделяется на фоне всех остальных. Подобные ему предпочитают жизнь в подземелье любой другой, но все равно ведут себя не так, как их собратья. Это должны быть ПС, с которыми партия может взаимодействовать: торговать, нанимать, помогать и так далее. Эти странные существа могут быть глубоко вовлечены или полностью нейтральны по отношению к другим обитателям подземелья и фракциям. Бросьте кости по таблице особенностей снова, запишите результаты в свой блокнот, держа в голове следующие вопросы:
«Что мы знаем о существах и фракциях, населяющих подземелье?»
«Чего пытается достичь каждая фракция и что стоит у них на пути?»
Особенности обитателя
Бросьте 1к20 для каждого столбца и объедините результаты.
| к20 | Добродетели | Пороки |
| 1 | Сострадательный | Рассеяный |
| 2 | Храбрый | Отчужденный |
| 3 | Творческий | Придирчивый |
| 4 | Дедуктивный | Циничный |
| 5 | Честный | Жадный |
| 6 | Проницательный | Импульсивный |
| 7 | Неподкупный | Упрямый |
| 8 | Индивидуалистический | Наивный |
| 9 | Верный | Своевольный |
| 10 | Методичный | Пассивный |
| 11 | Вежливый | Педантичный |
| 12 | Практичный | Перфекционист |
| 13 | Устойчивый | Саркастичный |
| 14 | Эрудированный | Эгоистичный |
| 15 | Самодостаточный | Скептичный |
| 16 | Надежный | Непреклонный |
| 17 | Усердный | Поверхностный |
| 18 | Учтивый | Несосредоточенный |
| 19 | Непоколебимый | Лишенный воображения |
| 20 | Остроумный | Тщеславный |
Фракции подземелья
В каждом подземелье должна быть одна или несколько фракций со своей собственной уникальной повесткой, препятствиями, лидерами и иерархией.
Повестки
Бросьте 1к20 для каждого столбца и объедините результаты.
| к20 | Цель | Препятствие |
| 1 | Вознесение | Конфликт |
| 2 | Созидание | Коррупция |
| 3 | Разрушение | Затраты |
| 4 | Власть | Опасность |
| 5 | Просвещение | Распад |
| 6 | Исследование | Раздор |
| 7 | Расширение | Разногласие |
| 8 | Новаторство | Догма |
| 9 | Справедливость | Разоблачение |
| 10 | Знание | Раскол |
| 11 | Освобождение | Страх |
| 12 | Мир | Невежество |
| 13 | Мощь | Некомпетентность |
| 14 | Сохранение | Несправедливость |
| 15 | Защита | Изоляция |
| 16 | Искупление | Оппозиция |
| 17 | Месть | Жертва |
| 18 | Выживание | Стагнация |
| 19 | Преобразование | Традиция |
| 20 | Богатство | Слабость |
Построение подземелья
Создайте карту подземелья
- Бросьте 6-20 костей к6 на карту подземелья, игнорируя все упавшие со страницы кости. Это комнаты подземелья.
- Запишите результаты на странице, используя таблицу распределения комнат подземелья. Например, значение 4 будет указывать на Особую комнату, которую вы можете обозначить на странице буквой “О”. — Если комната кажется вам чересчур отдаленной от остальных, бросьте еще одну кость и повторите предыдущий процесс, чтобы добавить новую комнату.
- Выберите комнату, расположенную ближе всего к границе страницы. Это вход в подземелье.
- Начиная со входа, пронумеруйте каждую комнату на карте подземелья.
Таблица распределения комнат подземелья
| к6 | Тип |
| 1 | Монстр |
| 2-3 | Знания |
| 4 | Ловушка |
| 5-6 | Trap |
Нарисуйте пути
Типы тропы
- Стандартные пути — это очевидные или хорошо проторенные маршруты между двумя комнатами. Отображаются толстыми линиями.
- Скрытые пути не отображаются ни на одной из известных карт. Их обнаружение всегда требует определенных затрат. Отображаются пунктирными линиями.
-
Условные пути могут быть заблокированы или для их пересечения могут потребоваться специальные инструменты (лодки, альпинистское снаряжение и т.д.). По некоторым из них невозможно пройти без карты или путеводителя. Отображаются перечеркнутыми линиями.
- Начиная со входа, нарисуйте 1-4 пути между каждой комнатой. — Создавайте петли, разветвления, тупики и срезы между комнатами. — Некоторые пути Условные и представлены перечеркнутыми линиями. — Некоторые пути Скрытые и представлены пунктирными линиями.
- Создайте как минимум два пересечения (перечеркнутые линии) без комнат посередине.
Наполните комнаты
- Бросьте кости по соответствующим таблицам для каждой комнаты, записывая результаты в свой блокнот.
- Для каждой комнаты отфильтруйте результаты таблицы по тематике, которую вы создали ранее в этом процессе.
Комнаты с монстром
Монстр — это любое опасное существо, обитающее в подземелье. Но это не означает, что он будет атаковать незваных гостей по умолчанию! Монстры не ждут пока персонажи их найдут, у них есть свои собственные желания и цели, даже если они просто ищут себе следующее блюдо. Некоторые монстры могут говорить, приводить доводы и даже молить о пощаде. Люди тоже могут быть монстрами.
Бросьте 1к20 для каждого столбца и объедините результаты.
| к20 | Вид | Деятельность |
| 1 | Птица | Строит |
| 2 | Зверь | Пожирает |
| 3 | Исполин | Умирает |
| 4 | Конструкт | Сражается |
| 5 | Демон | Растет |
| 6 | Экстрапланарный | Обитает |
| 7 | Фея | Прячется |
| 8 | Гигант | Убивает |
| 9 | Гоблиноид | Спаривается |
| 10 | Гуманоид | Скорбит |
| 11 | Гибрид | Патрулирует |
| 12 | Бестелесный | Молится |
| 13 | Инсектоид | Защищает |
| 14 | Ящер | Восстанавливается |
| 15 | Магический | Строит планы |
| 16 | Мифический | Спит |
| 17 | Растение | Преследует |
| 18 | Оборотень | Пытает |
| 19 | Нежить | Тренируется |
| 20 | Необычный | Пленен |
Комнаты знаний
Комнаты знаний должны быть основаны на тематике подземелья, предоставлять ценный урок или связывать персонажей с ПС или фракцией. Они могут создать дилемму, которая объединит группу или поставит персонажей в противоречие с миссией. Как минимум, такие комнаты служат любопытной деталью, добавляя в приключение нечто запоминающееся, помимо опасностей и головоломок. Само собой, персонажи не должны знать, что эти комнаты не таят в себе опасностей или испытаний. Это поможет усилить напряженность в подземелье, одновременно предоставляя потенциальную передышку и возможность для развития повествования.
Бросьте 1к20 для каждого столбца и объедините результаты.
| к20 | Тип комнаты | Зацепка |
| 1 | Арсенал | Тление |
| 2 | Казармы | Декор |
| 3 | Купальня | Чертеж |
| 4 | Цистерна | Отголоски |
| 5 | Двор | Следы |
| 6 | Склеп | Отбросы |
| 7 | Берлога | Свет |
| 8 | Столовая | Метки |
| 9 | Сторожевой пост | Влажность |
| 10 | Лазарет | Шум |
| 11 | Кухня | Личные вещи |
| 12 | Уборная | Отходы |
| 13 | Библиотека | Возня |
| 14 | Храм | Знаки |
| 15 | Кузница | Запах |
| 16 | Конюшня | Пятна |
| 17 | Склад | Постукивание |
| 18 | Кабинет | Температура |
| 19 | Святилище | Вибрации |
| 20 | Мастерская | Письмена |
Особые комнаты
Особые комнаты — это необычные зоны, в которых есть скрытые или интерактивные элементы. Эти элементы могут быть испытанием, препятствием, головоломкой или всем вышеперечисленным. Эти комнаты должны предлагать трудный выбор с долгосрочными последствиями. Они могут облегчить исследование подземелий, но с серьезными затратами.
Бросьте 1к20 для каждого столбца и объедините результаты.
| к20 | Свойство | Особенность |
| 1 | Книги | Состаривает |
| 2 | Мост | Оповещает |
| 3 | Устройство | Оживляет |
| 4 | Существо | Привлекает |
| 5 | Дверь | Заряжает |
| 6 | Огонь | Закрывает |
| 7 | Мебель | Падает |
| 8 | Дыра | Светится |
| 9 | Жидкость | Вырастает |
| 10 | Зеркало | Создает иллюзию |
| 11 | Фреска | Левитирует |
| 12 | Бассейн | Закрывает |
| 13 | Тени | Открывает |
| 14 | Дым | Отражает |
| 15 | Статуя | Отталкивает |
| 16 | Поверхность | Раскрывает |
| 17 | Сокровища | Смещается |
| 18 | Голоса | Заглушает |
| 19 | Колесо | Телепортирует |
| 20 | Письмена | Трансформирует |
Комнаты с ловушкой
Ловушка — это опасный, скрытый объект, который обычно срабатывает при взаимодействии с персонажем. Хотя ловушки по самой своей природе не очевидны, хорошая ловушка должна содержать подсказки относительно их присутствия или истинного назначения комнаты.
Бросьте 1к20 для каждого столбца и объедините результаты.
| к20 | Ловушка | Активация |
| 1 | Состаривает | Задействовать |
| 2 | Сжигает | Сломать |
| 3 | Хватает | Перейти |
| 4 | Переносит | Потревожить |
| 5 | Сбивает с толку | Зайти |
| 6 | Давит | Потушить |
| 7 | Проклинает | Сфокусироваться |
| 8 | Режет | Взаимодействовать |
| 9 | Оглушает | Осветить |
| 10 | Сбрасывает | Двигать |
| 11 | Топит | Открыть |
| 12 | Замораживает | Дергать |
| 13 | Склеивает | Толкать |
| 14 | Гипнотизирует | Прочесть |
| 15 | Пронзает | Говорить |
| 16 | Заражает | Наступить |
| 17 | Поднимает | Взять |
| 18 | Отравляет | Сказать |
| 19 | Бьет током | Трогать |
| 20 | Выстреливает | Споткнуться |
Пример подземелья
Давайте предположим, что мы рассматриваем для этого примера МИ, созданное с использованием методов, описанных в главе «Основы сеттинга». Нашими актуальными результатами были:
- Ландшафт: Лес
- Тип: Храм
- Особенность: Изолированное
Чем является это подземелье и что делает его необычным?
Отдаленный лесной храм, отрезанный от мира бескрайним океаном деревьев и кустарников.
Затем мы бросаем кости по таблицам Назначения, Создания и Разрушения подземелья и получаем следующие результаты:
- Назначение: Защита редких артефактов. Построено фанатичным культом.
- Создание: Вход находится внутри круга менгиров, фундамент подземелья построен из того же окаменевшего дерева, что его окружает.
- Разрушение: Разделено (буквально) противодействующими ритуалами.
Зачем было построено это подземелье и что стало причиной его падения?
Оно было спроектировано экстремистским культом лесных друидов для хранения реликвии, что изменяет реальность. Вход в него находится под фальшивым камнем в кругу менгиров глубоко в лесу. Стены и потолок подземелья построены из окаменевшего дерева, поскольку древний артефакт воздействует на живые растения, меняя их по своей воле. Члены культа вступили в борьбу за контроль над Реликвией, но пали жертвой собственной гордыни и едва не уничтожили друг друга. Когда столкнулись два противодействующих ритуала, храм раскололся надвое, разделившись по фракционному признаку. Впоследствии Реликвия была утеряна.
Переходя к текущим обитателям нашего подземелья, мы получаем следующие результаты (бросая для двух фракций):
- Обитатели: Существа, живущие здесь, практичны, но лишены воображения.
- Фракция А: Цель: Уничтожение. Препятствие: Оппозиция.
- Фракция B: Цель: Искупление. Препятствие: Традиция.
Что мы знаем о существах и фракциях, населяющих подземелье?
Нынешние обитатели этого подземелья — потомки изначальных фракций, они прагматично относятся к своей непрекращающейся войне и не могут представить иного решения.
Чего пытается достичь каждая фракция и что стоит у них на пути?
Багровый путь хотели бы уничтожить своих бывших собратьев — Лазурный легион, но их пугает мастерство противника в бою. Лазурный легион испытывают огромный стыд за действия своих предков и верят, что искупление может быть достигнуто только если они найдут и уничтожат спрятанный в храме артефакт. К сожалению, древний обычай гласит, что любой, носящий лазурный цвет, не имеет права искать утраченную реликвию.
Тематика подземелья
Имея некоторое представление об истории, назначении и обитателях подземелья, мы можем определиться с тематикой нашего подземелья. Сложите все вместе:
В густом, окутанном тьмой лесу расположен храм, построенный из окаменевшего дерева. Построенный фанатичным культом под названием Дети Эолит, храм был создан для защиты Вудтерна — древней реликвии, способной превратить любое растение в камень. В конце концов культ раскололся на две противоборствующие фракции, и когда их противостоящие ритуалы столкнулись, храм был разрушен, и каждая фракция забрала себе по половине. Сегодня потомки этих фракций все еще борются за контроль, добиваясь разрушения и искупления, но им мешают неравенство сил и древние традиции.
Сторонники Багрового пути верят, что если вернуть реликвию, они смогут использовать ее силу, чтобы навсегда уничтожить Лазурный легион. Однако все попытки проникнуть в глубины храма были остановлены их бывшими собратьями. В результате недавнего нападения многие из них погибли, а оставшиеся члены покинули храм для перегруппировки.
Лазурный легион испытывают огромный стыд за действия своих предков и верят, что если реликвия будет уничтожена, храм снова будет исцелен, а их позор смыт. К сожалению, давняя традиция запрещает кому-либо из членов легиона искать Реликвию, чтобы избежать ошибок прошлого.
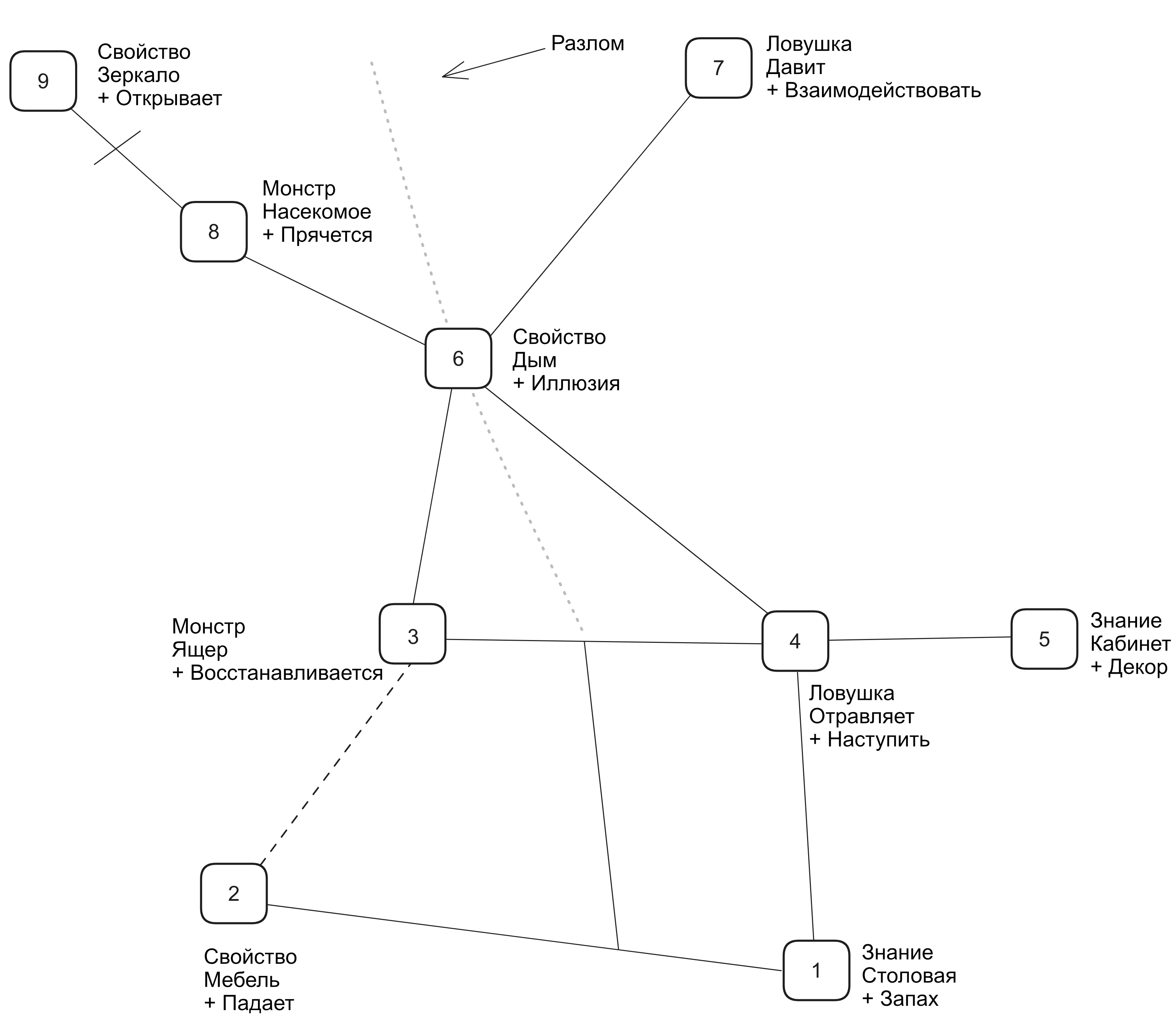
В центре храма (между 3 и 4) огромная трещина (Разлом) разделяет подземелье надвое, образуя своего рода демилитаризованную зону. Обе фракции понимают, что за ее границей лежит только смерть.
Глубоко в подземелье спрятана реликвия под названием Вудтерн. Он способен превращать в камень деревья, древесину или другие растения при контакте. Если не хранить его должным образом, он может превратить целый лес в пустошь!
Зацепки
- Багровый путь сделали публичное предложение: 300 золотых каждому за безопасное извлечение «древней реликвии» из г храма. Персонажам придется самостоятельно справляться с любым «сопротивлением.»
- С группой связывается агент Лазурного легиона, действующий тайно. Цель группы: найти и уничтожить Вудтерн — предмет, обладающий огромной силой, затерянный в храме. Миссия должна оставаться секретной, и члены любой фракции, скорее всего, выступят против них. Персонажам выплатят 1000 золотых (всего).
Карта
Расколотый храм
Общие особенности
- Освещение: Настенные канделябры в каждой комнате. Ни один из них не горит.
- Запах: Сырость, грязь и легкие ноты серы.
- Шум: Отдаленные крики, сопровождаемые редким грохотом и скрипом повсюду.
- Конструкция: Стены и пол сделаны из белого окаменевшего дерева.
Вход: Круг менгиров
Небольшой круг из камней высотой 10 футов располагается на вершине поросшего травой холма. Белые деревья окружают круг со всех сторон.
- Камни: Покрытые мхом, с тонкой, трудноразличимой древней письменностью. — Специалист в этом вопросе все еще может определить, что камням несколько веков.
- Трава: Участок в центре круга более коричневый, чем все остальное. — Под ним скрыт потайной люк. Окаменевшие деревянные ступени ведут вниз, в комнату 1.
- Деревья: Окаменевшие. Белые как снег.
1 - Столовая
Знания: Столовая. Запах.
Длинные, грубые столы расставлены горизонтальными рядами. В воздухе витает запах корнеплодов и гвоздики.
- Столы: Достаточно большие, чтобы разместить 80 человек. Они использовались культом до раскола.
- Запах: Становится сильнее у Северного прохода (в направлении комнаты 4).
2 - Гостиная
Свойство: Мебель. Падает.
Мягкие, покрытые пылью стулья и скамьи расставлены полукругом вокруг черного деревянного стула. Воздух в комнате пахнет затхлостью.
- Пыль: Большая часть мебели выглядит давно заброшенной, но на черном стуле пыли нет.
- Стул: Чистый и блестящий, будто новый. Ремни для ног прикреплены к нижней части стула, который привинчен к полу. — Вокруг стула проходит тонкая, почти невидимая квадратная линия. — Когда вы садитесь на стул и пристегиваете ремни, пол под стулом опускается в комнату 3.
3 — Логово василиска
Монстер: Ящер. Восстанавливается.
Василиск спит в гнезде, возведенном на верхней части стены в восточной второне комнаты. В центре комнаты от пола до потолка возвышается высокая стеклянная клетка. К южной стене прикреплена длинная разорванная цепь.
- Василиск: Восстанавливается после того, как произвела на свет новую кладку из трех яиц. — Она согревает яйца, сидя на них, и не оставляет их надолго. — Каждое яйцо стоит 1000 золотых. Они громоздкие и чрезвычайно хрупкие.
- Стена: Восточный проход все еще доступен, несмотря на обрушение. Василиск слишком велик, чтобы пробраться через завалы.
- Клетка: Выполняет функцию смотрового желоба из комнаты 2, где новых послушников спускали в камеру для наблюдения за Василиском.
- Цепь: Использовалась для удержания василиска.
Василиск
10 ОЗ, Броня 1, 12 СИЛ, 13 ЛОВ, 13 ВОЛ, укус (к10)
- Длинные змеевидные ящерицы, которые гнездятся глубоко под землей или в зарослях прямо под ногами.
- Сложно сражаться с Василиском, не встречаясь с ним взглядом (атаки, направленные против него считаются ослабленными).
- Взгляд: Цель, обращенная к Василиску, медленно каменеет снизу вверх и полностью превращается в камень после трех раундов. Из желез василиска можно приготовить противоядие. Отражение существа безвредно.
4 — Кухня
Ловушка: Отравляет. Наступить.
Иссохший труп мужчины лежит на большом разделочном столе. Канделябр на западной стене, над западным выходом, горит двумя голубыми языками пламени. У северной стены на высоте колен расположены открытые шкафы.
- Труп: Одет в красную робу Багрового пути. Выглядит мертвым как минимум две недели. — На теле нет явных ран или отметин, за исключением зеленой корки вокруг губ. — У него в руках белый кинжал из окаменевшего дерева (к8).
- Канделябр: Если вы проходите под пламенем, в комнату выпускается струя ядовитого газа, нанося урон к4 по СИЛ всем, кто находится поблизости (спасбросок, чтобы не потерять сознание).
- Шкафы: Пустые. Расположение шкафов и стола наводит на мысль, что когда-то эта комната была общей кухней. — У одного из шкафов есть откидная стенка, которую можно отодвинуть, отключив ловушку с ядовитым газом на одну минуту.
5 — Кабинет
Знания: Кабинет. Декор.
Книжные шкафы занимают каждый дюйм стены, их пыльные полки заставлены стопками книг. С потолка свисает незажженная люстра.
- Шкафы: Несмотря на отсутствие мебели, комната выглядит так, как будто когда-то была часто используемым кабинетом.
- Книги: Нетронуты на протяжении десятилетий. Если счистить пыль с корешков, можно увидеть самые разнообразные темы. — Почти каждое слово в каждой книге зачеркнуто черным цветом
- Люстра: Необычный дизайн, стоит 500 золотых (четыре ячейки инвентаря, хрупкая). — Свечи (5 использований) все еще доступны (при условии, что до них можно добраться). При зажигании они создают 20 футов темноты вокруг, непроницаемой для немагического света. Они были помещены сюда в качестве последнего оскорбления в сторону старого кабинета.
6 — Расколотый зал
Свойство: Дым. Создает иллюзию.
Кружащийся дым наполняет воздух в непрекращающемся тайфуне пепла и тлеющих углей, заслоняя выходы. Сквозь дым видно слабое движение, а также редкие крики, доносящиеся с западной стороны комнаты. Пол неровный, восточная сторона приподнята на целый фут выше западной.
- Дым: Волшебный, не имеет ни звука, ни запаха и не может быть растворен обычными средствами. Выходы из комнаты заслонены. — В дверном проем рядом с юго-западным коридором находится разбитая статуя фигуры в мантии (см. Василиск, комната 3).
- Движение: Солдаты в робах вступают в ближний бой с невидимыми противниками. — Здесь всегда присутствуют как минимум 3 члена любой из фракций, участвующие в сражении. Обычно они нападают на любые силуэты, которые пытаются пересечь комнату, но их легко сбить с толку дымом. — Из-за дыма все атаки внутри помещения считаются ослабленными.
- Пол: Был разделен при разломе храма. Из-за дыма ориентироваться в этой комнате чрезвычайно сложно.
Друид-культист
5 ОЗ, 11 СИЛ, 12 ЛОВ, 8 ВОЛ, окаменевший короткий меч (к8)
- Носит красную или синюю робу, указывающую на принадлежность к одной из фракций. В остальном они неотличимы друг от друга.
7 — Ложная реликвия
Ловушка: Давит. Взаимодействовать.
Четыре колонны расположены в виде квадрата вокруг белого жезла, висящего в воздухе.
- Колонны: Возведены от пола до потолка и сделаны из окаменевшего дерева. — Пространство между колоннами защищено магическим, непроницаемым барьером. Чтобы барьер развеялся, необходимо разрушить по крайней мере две колонны. — Если две колонны с одной стороны будут разрушены, комната рухнет (спасбросок ЛОВ или получите 12 урона по СИЛ).
- Жезл: Точная копия Вудтерна, найденного в комнате 9, но не обладает какой-либо реальной силой.
8 — Гнездо
Монстр: Инсектоид. Прячется.
Пол сильно поломан и разделен выступающими плитами из окаменевшего пола. По низкому потолку разбросаны большие дыры. Очевидных выходов нет.
- Плиты: Лабиринт из разбитых осколков. Западный выход полностью заслонен плитами.
- Дыры: Созданы Роющим ужасом. — Если группа игнорирует потолок, он атакует первого персонажа, который проходит под дырой (игнорируйте ОЗ). — Дыра на западной стороне на самом деле является 30 футовым туннелем, ведущим в комнату 9. Небольшие углубления вдоль туннеля облегчают подъем при условии, что вы можете до них дотянуться.
Роющий ужас
6 ОЗ, Броня 1, 16 СИЛ, 11 ЛОВ, 4 ВОЛ, укус (к10), плевок кислотой (к8, взрыв)
- Огромные инсектоиды с множеством ног и блестящими черными глазами. Питаются грязью, корнями и плотью.
- Роют землю прямо под поверхностью, чтобы устраивать засады на ничего не подозревающих существ.
- Критический урон: Цель теряет часть тела. Бросьте 1к6. 1: Голова, 2-4: Нога, 5-6: Рука.
9 — Комната с зеркалом
Свойство: Зеркало. Открывает.
Зеркало закреплено на рельсах у западной стены. Большая яма вырыта в земле с восточной стороны.
- Рельсы: Расположены кругом по всей комнате, зеркало может по ним перемещаться.
- Зеркало: Если передвинуть его к северной стене, в отражении будет видна небольшая невидимый альков на южной стороне. — Альков скрыт за иллюзорной стеной. Внутри находится Вудтерн. — При повреждении зеркало взорвется (нанеся к6 урона по СИЛ всем существам поблизости). Жертва истощена, и ее порезы не заживают до тех пор, пока она не покинет храм.
- Дыра: Туннель в комнату 8 (30 футов).
Вудтерн
- Белый жезл из полированной древесины. Прикосновение жезла к любому живому растению приводит к окаменению растения. 3 Заряда.
- Перезарядка: Жезл должен гореть в сильном пламени, на протяжении дня и ночи. После нужно высыпать золу в чистую родниковую воду. Жезл восстановит изначальную форму.
